• 美女黄色网站,美女黄色网址,黄色美女网站,美女黄色在线观看

    产品推荐

    美女黄色网站Preciset美女黄色网址
    美女黄色网站Precise系列专为中小型机房设计的机房专用空调Precise...【详细】
    MPS 10-100 kVA UPS
    MPS系列UPS设备确保任何类型的负载,最大限度的保护和电能质...【详细】

    联系美女黄色网站

    服务热线
    010-62104284

    地址:北京市密云区高岭镇政府办公楼
    王经理 13393261468
    Q Q:514468705/1049705527
    邮箱:jhcxkj@163.com

    首页 > 黄色美女网站 > UPS不间断电源 > 数据中心的电源解决方案及其选型

    数据中心的电源解决方案及其选型

    双击自动滚屏 发布者:美女黄色在线观看 发布时间:2016-02-19 09:38:08 阅读:次【字体:

    近年来,随着互联网和计算机技术的发展,基于互联网提供的各种服务也变得越来越多。作为这些互联网应用服务载体的数据中心,其建设需求也在不断增加。特别是近几年来,我国三大通信运营商都投入了大量的资金用于数据中心的建设。

    目前,全国已经形成了至少数百家大小不一的数据中心。各运营商为了节约成本、便于管理、形成规模化效益,数据中心的建设规模逐渐变得越来越大,巨大的用电容量给数据中心建设和运营都带来了巨大的压力,如何合理配置资源、提高数据中心供电的安全性、降低运营成本,成为各大运营商在机房建设中重点考虑的因素。

    1 数据中心对供电系统的要求

    数据中心对供电系统的要求主要包括以下几方面:

    (1)安全可靠

    一般要求电源供电系统的可用度A≥99.999%。因此,必须合理进行配置,达到系统供电安全最优化。

    (2)节能环保

    在能源紧缺、重视环保的今天,绿色、节能的电源系统备受关注。UPS在绿色、节能方面的表现主要体现在输入功率因数、输入电流谐波以及整机效率等方面。一般要求输入功率因数大于0.95、输入电流谐波小于5%、效率大于92%。

    (3)可维护性

    UPS供电系统应维护方便,便于管理。这样不但可以节省系统的维护成本,更为重要的是可以尽量避免因人为维护或者管理不当而引发的系统故障。

    (4)建设成本

    要求系统配置可扩容,这样既能有效节省系统建设初期的投资费用,又能使UPS在整个数据中心的建设过程中始终保持在安全而又高效的工作状态下,提高了系统性价比。

    因此,建设合理的数据中心供电系统,不是一味追求某一项指标的最优化,而是应该根据实际的需要,在保证安全可靠性、节能环保、维护管理方便、降低建设成本这4个要点中找出一个平衡点,建设出既节能环保,又安全可靠、经济适用的系统。

    2 数据中心常用的供电解决方案

    (1)集中式供电方案

    由一台UPS组成单机供电系统、多台UPS组成并联供电或双总线供电系统,再通过配电集中给负载供电,这种供电方案一般情况下UPS系统与机房用电设备是分开的。该供电方案一般UPS的单机容量在200~400kVA较多,供电示意图如图1所示。

    (2)分布式供电方案

    在机房各列服务器加入单独的电源供电,形成整体机房的分布式供电解决方案,电源产品一般以高频机为主,功率容量一般在10~100kVA合适,如图2所示。

    分布式供电方案的优点:

    ①供电方式选择拓展性好、配置灵活,同时可以有效地解决数据机房分批建设投资问题。特别是单机架(柜)配套的UPS,每上一个柜子直接投资一个柜子的UPS即可。

    ②空间经济效益明显:充分利用现有机柜内部的剩余空间,有效地减少了集中电源的配电屏及大功率UPS的安装位置,为现在寸土寸金的中心机房节约空间成本。

    ③系统比较分散,单设备故障影响面小:

    分布式供电方案的缺点:

    ①运维工作量加大,动力与IT维护界面不清晰,存在交****地方。

    ②系统造价较高:单体电源总和及配电线会多一些,有可能会导致总体成本高。

    ③工程施工难度较大,供电布线复杂,不便于集中管理。

    3 电源产品解决方案

    (1)传统UPS供电解决方案

    ①工频机UPS供电解决方案

    采用传统相控整流UPS组成“1+1”双总线供电方案,解决单点故障瓶颈,具有很好的容错能力,提高供电系统的可靠性。一般运用UPS的单机功率容量在200~400kVA较多。

    工频机UPS供电解决方案的优点:因工频机功率器件承受的电压应力较小,器件的可靠性高,且控制相对简单,因此,系统的可靠性相对较高。

    工频机UPS供电解决方案的缺点:整机体积大、重量大、功耗大、效率低和输入功率因数低等不利因素大大影响了数据中心供电的可靠性及经济指标。一般情况下工频机的效率在92%左右;12脉冲机型的输入功率因数及电流谐波在0.8及10%;要满足供电的高指标要求需要增加相应的滤波器,这样会导致成本、体积、重量的增加。

    ②高频机UPS供电解决方案

    采用IGBT整流型UPS组成“1+1”双总线供电方案,解决单点故障瓶颈,具有很好的容错能力,提高了供电系统的可靠性。

    高频机UPS供电解决方案的优点:输入功率因数高,可达到0.99;电流谐波小,小于5%;系统效率高,可达到94%~95%;整机体积小、重量轻,有效减少现场工程施工的难度及建设成本;与工频机UPS比较,整机体积可减少20%~30%。

    高频机UPS供电解决方案的缺点:地线耦合产生较多的高频谐波,造成负载端零地电压较高,很难满足IBM、HP等服务器厂家对零地电压小于1V的场地需求。高频机UPS的功率器件工作电压较高,使得器件承受的电压应力大,器件可靠性相对工频机UPS较低。

    (2)模块化UPS供电系统解决方案

    该方案采用模块化UPS组成“1+1”双总线供电系统,解决单点故障瓶颈,一般单机容量在200~480kVA比较合适。供电方案如图3所示。

    模块化UPS供电系统解决方案的优点:

    ①扩展性:模块化UPS具有N+X的架构特性,可根据负载增加或成本预算实现随需扩容,前提是系统总容量需预先明确。

    ②运维简便高效:更换维修时无需停机等待修复,无需专业技术人员在场,用户可以在线状态下对故障模块进行更换。

    ③物理空间投资:模块化UPS在物理尺寸整机重量比传统机型有绝对优势,为用户节省大量的机房投资和承重加固投资。

    ④高效、节能:输入指标好、效率高,减少用户的运行成本。输入功率因数可达0.99;输入电流谐波小于5%;系统效率94%~95%。

    模块化UPS供电系统解决方案的缺点:

    ①模块的故障率高:因系统并联的模块数多,模块间相互协调及通信量大,导致系统的故障率高;从可靠性模型统计,系统的MTBF降低。

    ②模块间的环流控制较难:因系统模块数多,且不同模块间的内阻差别,使得各模块间的环流控制困难,容易引起因控制不力导致系统故障。

    (3)高压直流供电系统解决方案

    高压直流(HVDC)供电系统示意图如图4所示。

    HVDC供电系统解决方案的优点:

    ①可靠性好:HVDC供电系统采用的是并联型供电模式,后备电源蓄电池直接挂在负载设备前端,没有任何中间电路,彻底消除供电系统中不可预见、突发性的故障对负载的威胁。

    ②节约能耗:因其采用模块化结构,可根据负载的大小,由监控系统或现场值守人员灵活控制模块的开机运行数量,还可启动模块休眠管理功能,提高模块的负载率,也可大大提高系统的效率;现有的HVDC供电系统效率可达95%。但其直流传输的损耗会增大。

    ③输入指标高:HVDC整流器模块大都采用有源功率因数校正,输入功率因数可以达到0.99,输入电流谐波小于5%,有效消除电源对电网的污染。

    ④零地电压*小:采用高频变压器将输入与输出完全隔离,直流输入没有零线,因此,也就不存在“零地”电压,有效减少一些因零地电压引起的负载供电问题。

    ⑤割接改造方便:对于采用UPS供电的设备来说,除非其采用双电源供电,或专门配置有STS设备,否则通常只能采用停电方式割接。对于现代机房供电要求,这是不可接受的。直流电源只要做到输出电压和极性相同即可连接到一起,从而实现不停电的割接。

    HVDC供电系统解决方案的缺点:

    ①适用度:数据中心机房多年来为交流配电模式,现在输出端改为直流模式,涉及到配电系统、用户的使用及维护能力、责任界面、负载设备长期直流运行的可靠性等问题。包括早期数据中心机房的改造问题。

    ②系统长期的稳定可靠性:目前高压直流仅在国内大力推广和采用,为新生产品、新的电源系统模式,其长期运行的稳定可靠性还需进一步地实际验证。

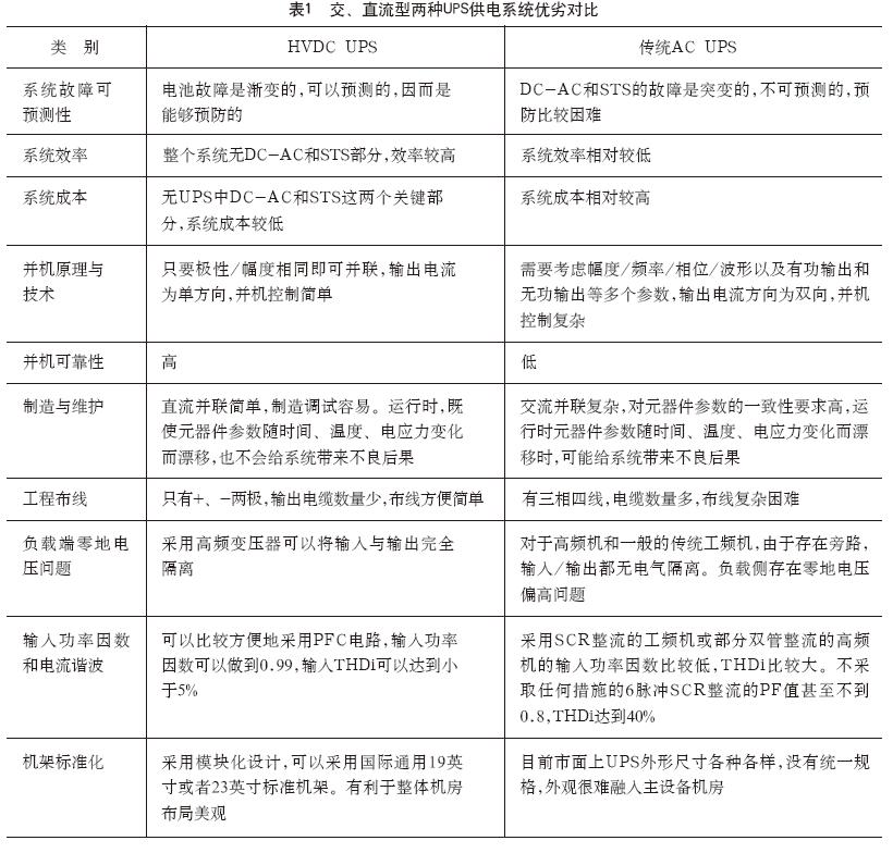
    (4)交、直流两种供电系统优劣对比

    交、直流两种供电系统优劣对比见表1。

    4 结束语

    随着时代的进步,对数据中心供电系统的要求不断发生变化。但总的趋势是安全可靠、扩容方便、配置灵活。因此,环保高效的高频机UPS及高功率密度的模块化UPS、HVDC将逐步在数据中心机房推广;同时传统的相控型整流的UPS因可靠性高的特点,在数据中心机房的使用会再持续一定时间。

    作者简介

    林艺成(1980-),男,本科,漳州科华技术有限公司,工程师。主要研究方向为不间断电源技术。

    苏先进(1969-),男,本科,漳州科华技术有限公司,高级工程师。主要研究方向为不间断电源技术。

    编辑:Harris

    关键词:ups电源参数http://www.hnll8.com/list-3-1.html


    
    在线咨询 电话咨询
    网站地图